人越大...屋企的雜物就越多...
點解???
一年四季...一家三口...
買的衣物一件又一件...
舊的衣物未爛我又唔捨得掉...
唔見人...屋企着就得啦...
小女的衣物我又想留為紀念...
做過成長的見證呢...
衣物一件又一件積落了...
屋企有個小朋友...小朋友又要氹...
玩具一定買完一樣又一樣...
我家的女兒唔會貪新忘舊...
舊玩具就儲落一樣又一樣了...
一年一個又一個的節日...
家人送的禮物...朋友送的禮物...
值得紀念的禮物...自自然然唔會捨得丟棄...
禮物就積落了...
SO...屋企的雜物就與年俱增...這是常識吧...
年年大掃除...我都有狠下心腸丟棄雜物的念頭...
不過...只要一想到一件又一件的回憶...
我就唔想棄置珍貴的回憶到垃圾堆填區...
我的字典唔會出現無情這個詞語呢...
月兒曾經試過用換物網...可惜...
一物換一物...未能為我解決雜物太多的問題...
香港綠色建築提倡綠色分享...設立了資源分享平台 ~ 資惜寶 G-SHARE
資惜寶分左家用資源同建築物料資源...
我要資惜寶幫手尋找有心人...一定要入家用資源...
讓有心人接收我的回憶...待有心人製造新的回憶...
讓回憶可以延續下去...
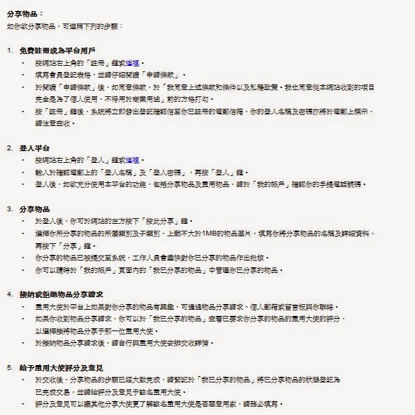
我簡單介紹一下啦...
資惜寶家用資源分享平台以一種類似換物形式運作...
供用戶分享或接收並循環再用別人分享的物品...
過程中並不一定需要互換物品...
單方面分享物品或重用平台上的物品亦可...
將有用的物品重用再重用...
自己可以自由選擇...
分享大使只須選擇所分享的物品的所屬類別...
上載不大於 1MB 的物品圖片及填寫物品的名稱及詳細資料...
便可到我已分享的物品查看及管理分享的物品...
重用大使選擇左合適的物品...便可到我要求的物品管理已要求的物品...
分享大使接納重用大使的物品分享請求...雙方要自行安排交收詳情...
交收完成...雙方可以對方評分及提供意見供其他大使參考...
細節請自己去睇睇...資惜寶用戶指南...
資惜寶可以免費註冊為平台用戶...
只需填寫基本個人資料...
填好資料請睇清楚申請條款...
註冊後會收到一封電郵以取得登入資料...
登入以後需要確認手提電話號碼...
手提電話好快就收到短訊認證密碼...
手提電話號碼確認左就可以用啦...
分享好簡單...
只需填上類別...子類別...物品名稱...描述...
相片最多可以放四張...
第一樣放上資惜寶 ~ 7仔換購的 LINE 公仔...
小女有好幾個呢...
LINE 不是小女心頭好...早已想丟棄...
幸好...資惜寶...可以俾機會我引導小女的環保意識...
讓小女同其他人分享一下玩具...
細細個開始灌輸環保意識...我覺得好重要...
始終小朋友好似一張白紙...吸收得幾多就幾多了...
希望我們的下一代可以做得更好...
分享後就可以在我已分享的物品睇到...
待審批通過...其他人就會見到分享的物品啦...
簡介一下 ~
香港綠色建築議會有限公司創立於二零零九年...為非牟利會員制組織...
致力推動和提升香港在可持續建築方面的發展和水平...
藉連繫公眾...業界及政府...提高各界對綠色建築的關注...
並針對香港位處亞熱帶的高樓密集都會建築環境...
制訂各種可行策略...從而帶領香港成為全球綠色建築的典範...
香港綠色建築議會設立了網上平台 ~ 資惜寶 ...讓巿民可以通過此平台...
將自己已不再需要...但可再用的家居物品分享予其他有需要的巿民...
從而提高巿民對減廢及資源重用意識...共建綠色香港...
聯絡我 ~ bbg1668@yahoo.com.hk
月兒部落分社 :
BEAUTY LIFE
BECB
THEXXXXX
BLOGSPOT
F&B
SHE
UBEAUTY
QOOZA
QOOZA BEAUTY
BLOGDB
SALADB
SINA
ELLE
MYAGE
WESHARE
FANPIECE
SEEWIDE
MYBB
PIXNET
INSTAGRAM
純粹個人意見...請大家多多指教呢...
免責聲明 ~
資惜寶邀請試用...
本文發表的每一字一語內容全屬個人意見同感受...
不代表品牌的言論同立場...
如需獲得更多資訊同協助...煩請直接聯絡品牌查詢或尋求相關專業意見...
如從而引起的任何損失或法律糾紛...本人概不負責...
點解???
一年四季...一家三口...
買的衣物一件又一件...
舊的衣物未爛我又唔捨得掉...
唔見人...屋企着就得啦...
小女的衣物我又想留為紀念...
做過成長的見證呢...
衣物一件又一件積落了...
屋企有個小朋友...小朋友又要氹...
玩具一定買完一樣又一樣...
我家的女兒唔會貪新忘舊...
舊玩具就儲落一樣又一樣了...
一年一個又一個的節日...
家人送的禮物...朋友送的禮物...
值得紀念的禮物...自自然然唔會捨得丟棄...
禮物就積落了...
SO...屋企的雜物就與年俱增...這是常識吧...
年年大掃除...我都有狠下心腸丟棄雜物的念頭...
不過...只要一想到一件又一件的回憶...
我就唔想棄置珍貴的回憶到垃圾堆填區...
我的字典唔會出現無情這個詞語呢...
月兒曾經試過用換物網...可惜...
一物換一物...未能為我解決雜物太多的問題...
香港綠色建築提倡綠色分享...設立了資源分享平台 ~ 資惜寶 G-SHARE
資惜寶分左家用資源同建築物料資源...
我要資惜寶幫手尋找有心人...一定要入家用資源...
讓有心人接收我的回憶...待有心人製造新的回憶...
讓回憶可以延續下去...
我簡單介紹一下啦...
資惜寶家用資源分享平台以一種類似換物形式運作...
供用戶分享或接收並循環再用別人分享的物品...
過程中並不一定需要互換物品...
單方面分享物品或重用平台上的物品亦可...
將有用的物品重用再重用...
自己可以自由選擇...
分享大使只須選擇所分享的物品的所屬類別...
上載不大於 1MB 的物品圖片及填寫物品的名稱及詳細資料...
便可到我已分享的物品查看及管理分享的物品...
重用大使選擇左合適的物品...便可到我要求的物品管理已要求的物品...
分享大使接納重用大使的物品分享請求...雙方要自行安排交收詳情...
交收完成...雙方可以對方評分及提供意見供其他大使參考...
細節請自己去睇睇...資惜寶用戶指南...
資惜寶可以免費註冊為平台用戶...
只需填寫基本個人資料...
填好資料請睇清楚申請條款...
註冊後會收到一封電郵以取得登入資料...
登入以後需要確認手提電話號碼...
手提電話好快就收到短訊認證密碼...
手提電話號碼確認左就可以用啦...
分享好簡單...
只需填上類別...子類別...物品名稱...描述...
相片最多可以放四張...
第一樣放上資惜寶 ~ 7仔換購的 LINE 公仔...
小女有好幾個呢...
LINE 不是小女心頭好...早已想丟棄...
幸好...資惜寶...可以俾機會我引導小女的環保意識...
讓小女同其他人分享一下玩具...
細細個開始灌輸環保意識...我覺得好重要...
始終小朋友好似一張白紙...吸收得幾多就幾多了...
希望我們的下一代可以做得更好...
分享後就可以在我已分享的物品睇到...
待審批通過...其他人就會見到分享的物品啦...
簡介一下 ~
香港綠色建築議會有限公司創立於二零零九年...為非牟利會員制組織...
致力推動和提升香港在可持續建築方面的發展和水平...
藉連繫公眾...業界及政府...提高各界對綠色建築的關注...
並針對香港位處亞熱帶的高樓密集都會建築環境...
制訂各種可行策略...從而帶領香港成為全球綠色建築的典範...
香港綠色建築議會設立了網上平台 ~ 資惜寶 ...讓巿民可以通過此平台...
將自己已不再需要...但可再用的家居物品分享予其他有需要的巿民...
從而提高巿民對減廢及資源重用意識...共建綠色香港...
聯絡我 ~ bbg1668@yahoo.com.hk
月兒部落分社 :
BEAUTY LIFE
BECB
THEXXXXX
BLOGSPOT
F&B
SHE
UBEAUTY
QOOZA
QOOZA BEAUTY
BLOGDB
SALADB
SINA
ELLE
MYAGE
WESHARE
FANPIECE
SEEWIDE
MYBB
PIXNET
純粹個人意見...請大家多多指教呢...
免責聲明 ~
資惜寶邀請試用...
本文發表的每一字一語內容全屬個人意見同感受...
不代表品牌的言論同立場...
如需獲得更多資訊同協助...煩請直接聯絡品牌查詢或尋求相關專業意見...
如從而引起的任何損失或法律糾紛...本人概不負責...


請按此登錄後留言。未成為會員? 立即註冊